文件主要内容
“有关单位”的划分及义务:
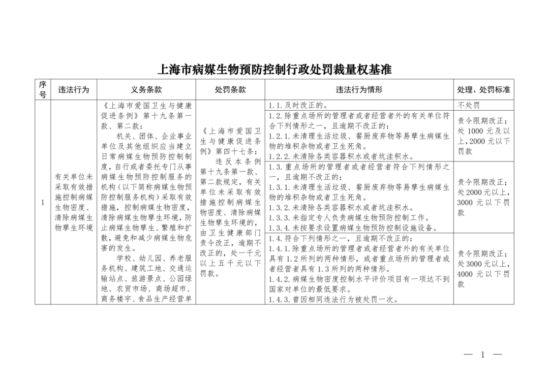
根据《上海市爱国卫生与健康促进条例》,所有机关、团体、企事业单位及其他组织,都负有防控病媒生物的法定义务。具体要求是:
建立日常病媒生物预防控制制度。
自行或委托专业机构采取措施,控制病媒生物密度,清除其孳生环境。
学校、幼儿园、养老机构、商场超市、农贸市场、建筑工地、食品生产单位等重点场所,还额外承担两项责任:
指定专人负责病媒生物预防控制工作。
按要求设置病媒生物预防控制设施设备。
哪些情况会面临处罚?
如果“有关单位”没有履行上述义务,卫生健康部门会先“责令限期改正”。如果逾期不改,便进行相应罚款。罚款金额根据违法情形的严重程度,在1000元至5000元区间内浮动。
核心违法情形与罚款档次对照:
第1档:未及时清理垃圾、杂物、卫生死角,或未清除容器、坑洼积水等基本卫生问题。
第2档:重点场所存在上述问题,或未指定专人负责,或未按要求设置防制设施设备。
第3档:同时违反上述两种及以上情形;病媒生物(鼠、蚊、蝇、蟑螂)密度控制水平有一项不达标;因相同违法行为曾被处罚过一次。
第4档:情节更严重,例如重点场所有三种以上问题、两项以上密度控制指标不达标,或两次以上因同类问题被罚。
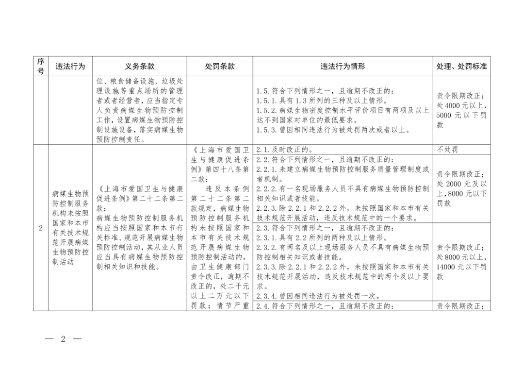
对公司的要求更严格,处罚更高!
对于专业的病媒生物预防控制服务机构,法律要求其必须“按照国家和本市技术规范”开展服务。如果违规,处罚起点和上限都远高于普通单位。
处罚起点:2000元,是普通单位(1000元)的两倍。
处罚上限:情节严重时,最高可罚5万元。
主要违法情形包括:
未建立服务质量管理制度:现场服务人员不具备相关知识技能(发现1人罚2000-8000元,2人及以上罚8000-14000元)。
违反技术规范要求:造成负面舆情或健康事件(罚2万-3.5万);造成重大社会影响或引发重大传染病疫情风险(罚3.5万-5万)。
长按识别二维码关注我们
中国卫生有害生物防制协会
控制有害生物,打造健康生活
【相约济南】2026年消杀大会,强大专家阵容,精彩前沿报告,敬请期待!
【相约济南】你知道近年来有多少媒体报道过中国卫生有害生物防制协会主办的“消杀大会”吗?
【相约济南】历史最悠久、内容最丰富的2026年消杀大会,你报名了吗?
